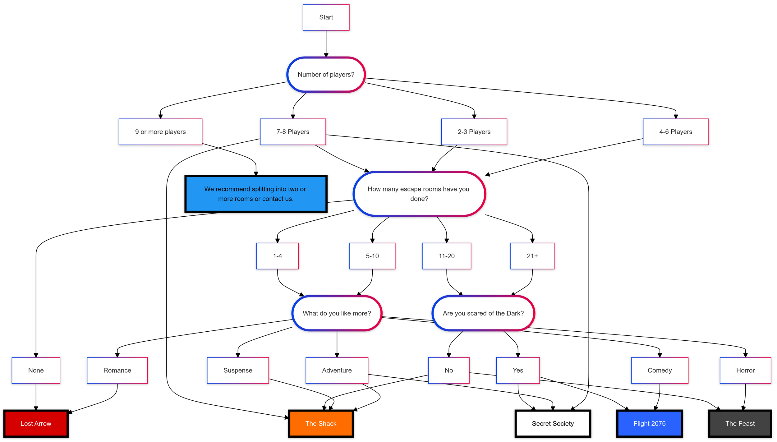
Don’t quite know what room to choose we got you Now that you know your mission, lets get it booked. Book Now
Don’t quite know what room to choose we got you Now that you know your mission, lets get it booked. Book Now